6ième Compagnie
I. MOT DU COMMANDANT DE COMPAGNIE
Le cinquantenaire du Groupement de Sapeurs-Pompiers Militaires coïncide avec les dix ans d’existence de la 6e Compagnie d’Incendie et de Secours. Cette occasion permettra sans nul doute d’accroitre le rayonnement de l’unité dans la Region du Poro tenant compte des festivités prévues.
II. GENERALITE /HISTORIQUE
La 6e Compagnie d’Incendie et de Secours du GSPM est présente à Korhogo depuis le 15 juin 2014. Initialement constituée de 20 personnels et 03 engins d’intervention et provisoirement implantée dans l’enceinte de l’Etat Major de la 4e Région Militaire, elle a rejoint son site définitif depuis le 30 juillet 2023.
III. MISSIONS
La 6e Compagnie d’Incendie et de Secours a pour mission d’assurer la protection des personnes et des biens à l’occasion d’événements nécessitant l’intervention immédiate de ses personnels et la mise en œuvre de ses matériels sur sa zone de compétence.
IV. OBJECTIFS
Les objectifs de la 6ème compagnie sont d’ordre général liés à ses missions traditionnelles et d’ordre spécifique liés à sa zone de compétence et ses spécificités.
1- GENERAL
L’amélioration continue des conditions de vie et de travail des personnels aussi bien en unité que sur le terrain.
2. SPECIFIQUES
- Le respect de la discipline et des règles du Corps
- L’effort sur la connaissance des techniques opérationnelles
- L’entrainement physique continu (Individuel et collectif)
- L’aménagement du cantonnement
V. EFFECTIFS
1- MOYENS HUMAINS
Effectif 94
X 03
Y 64
Z 27
2. MOYENS ROULANTS
17 vehicules et engins speciaux.
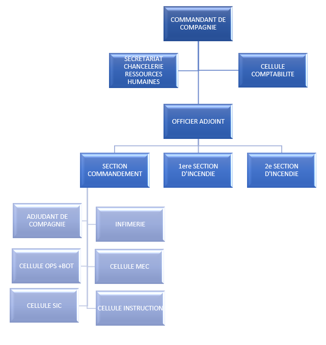
VII. ORGANIGRAMME
GSPM © 2024 / TOUS DROITS RÉSERVÉS
